生態環境部重點治理新污染物,檢測行業如何快速應對?
2021年,生態環境部組織編制了《新污染物治理行動方案(征求意見稿)》,提出到2025年,建立健全化學物質環境風險管理法規制度體系和有毒有害化學物質環境風險管理體制,到2035年,建成較為完善的新污染物治理體系。
2022年3月30日,生態環境部召開新聞發布會,生態環境部固體廢物與化學品司司長任勇介紹,新污染物是指那些具有生物毒性、環境持久性、生物累積性等特征的有毒有害化學物質。
四大類新污染物
目前國際上廣泛關注的新污染物有四大類:一是持久性有機污染物,二是內分泌干擾物,三是抗生素,四是微塑料,在被排放到環境中后,被界定為新污染物。
新污染物的治理難題源自其自身的五大特征:危害比較嚴重、風險比較隱蔽、環境持久性、來源廣泛性、治理復雜性。
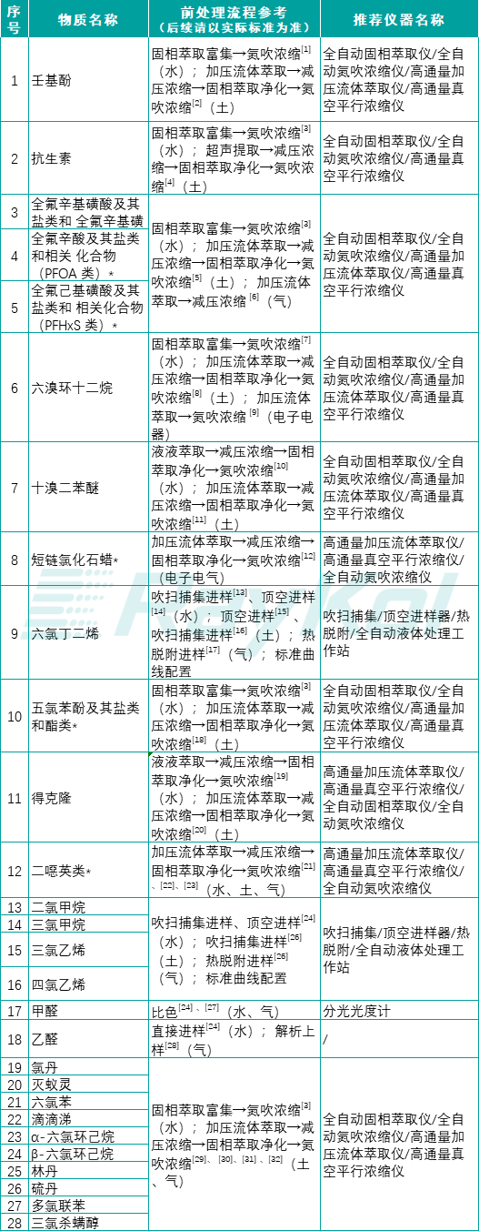
重點管控新污染物前處理流程參考及睿科設備推薦
我國是化學品生產和使用大國,新污染物種類繁多、分布廣泛、底數不清,環境與健康風險隱患大,治理新污染物刻不容緩。睿科作為一家專注于檢驗檢測行業效能提升的自動化、智能化實驗室整體解決方案供應商,時刻踐行人與自然和諧相處理念,結合新污染物的治理難點與自身儀器特性,推出系列解決方案,供廣大實驗室同行參考:



參考文獻
[1]HJ 1192—2021 水質9種烷基酚類化合物和雙酚A的測定 固相萃取/高效液相色譜法
[2]鄧琴, 翟麗芬. 高效液相色譜法檢測土壤中的壬基酚[J]. 環境科學與管理, 2010, 35(8):3.
[3]GB/T 5750.8生活飲用水標準檢驗方法有機物指標[S].
[4]NY/T 3787-2020 土壤中四環素類、氟喹諾酮類、磺胺類、大環內酯類和氯霉素類抗生素含量同步檢測方法 高效液相色譜法
[5]王懿, 孔德洋, 單正軍,等. 加速溶劑萃取-固相萃取凈化-超高效液相色譜串聯質譜法測定土壤中11種全氟化合物[J]. 環境化學, 2012, 31(1):7.
[6]楊運云, 鄧潔薇, 羅輝泰,等. 加速溶劑萃取-高效液相色譜-串聯質譜法測定空氣中的全氟化合物[J]. 分析化學, 2010, 38(11):5.
[7]李永東, 云霞, 那廣水,等. 高效液相色譜-串聯質譜法分析水體中六溴環十二烷異構體[J]. 中國環境監測, 2013(1):5.
[8]王曉春, 陶靜, 李鐵純. 高效液相色譜-串聯質譜法同時測定農田土壤中的六溴環十二烷和四溴雙酚A[J]. 分析測試學報, 2016, 035(011):1440-1444.
[9]GB/T 32883-2016,電子電氣產品中六溴環十二烷的測定 高效液相色譜-質譜法[S].
[10]HJ 909-2017 水質 多溴二苯醚的測定 氣相色譜-質譜法[S].
[11]HJ 952-2018 土壤和沉積物 多溴二苯醚的測定 氣相色譜-質譜法[S].
[12]GB/T 33345-2016電子電氣產品中短鏈氯化石蠟的測定 氣相色譜-質譜法[S].
[13]HJ 639-2012 水質 揮發性有機物的測定 吹掃捕集氣相色譜—質譜法[S].
[14]HJ 810-2016 水質 揮發性有機物的測定 頂空氣相色譜-質譜法[S].
[15]HJ 642-2013 土壤和沉積物 揮發性有機物的測定 頂空/氣相色譜-質譜法[S].
[16]HJ 605-2011 土壤和沉積物 揮發性有機物的測定 吹掃捕集/氣相色譜—質譜法[S].
[17]HJ 644-2013 環境空氣 揮發性有機物的測定 吸附管采樣-熱脫附 氣相色譜-質譜法[S].
[18]HJ 834-2017 土壤和沉積物 半揮發性有機物的測定 氣相色譜-質譜法[S].
[19]齊虹, 黃俊, 沈吉敏,等. 氣相色譜-質譜聯用法測定污水中得克隆阻燃劑[J]. 哈爾濱工業大學學報, 2010(6):5.
[20]劉合歡, 李會茹, 張文兵,等. 氣相色譜-串聯質譜法測定得克隆及其相關化合物在土壤樣品中的含量[J]. 分析化學, 2017, 45(3):6.
[21]HJ 77.1-2008 水質 二噁英類的測定 同位素稀釋高分辨氣相色譜-高分辨質譜法[S].
[22]HJ 77.4-2008 土壤和沉積物 二噁英類的測定 同位素稀釋高分辨氣相色譜-高分辨質譜法[S].
[23]HJ 77.2-2008 環境空氣和廢氣 二英類的測定 同位素稀釋高分辨氣相色譜-高分辨質譜法[S].
[24]GB/T 5750.10-2006-生活飲用水標準檢驗方法有機物指標[S].
[25]HJ 605-2011 土壤和沉積物 揮發性有機物的測定 吹掃捕集/氣相色譜-質譜法[S].
[26]HJ 644-2013 環境空氣 揮發性有機物的測定 吸附管采樣-熱脫附 氣相色譜-質譜法[S].
[27]GB/T 15516-1995 空氣質量 甲醛的測定 乙酰丙酮分光光度法[S].
[28]GBZ/T 300.99-2017 工作場所空氣有毒物質測定 第99部分:甲醛、乙醛和丁醛[S].
[29]HJ 835-2017 土壤和沉積物 有機氯農藥的測定 氣相色譜-質譜法[S].
[30]HJ 743-2015 土壤和沉積物 多氯聯苯的測定 氣相色譜-質譜法[S].
[31]HJ 900-2017 環境空氣 有機氯農藥的測定 氣相色譜-質譜法[S].
[32]HJ 902-2017 環境空氣 多氯聯苯的測定 氣相色譜-質譜法[S].